第二天Android程序设计基础.
2.1 深入了解安卓


2.1.1 工程结构解析
- src: Java源代码目录(只允许有一个包)
- AndroidMainfest.xml: (清单文件,描述应用程序构成、组件、权限等配置信息)
- gen/R.java: 资源文件,修改后自动重新生成
- Android: 库
- assets: 静态资产文件(用于存放不编译的资源最大支持1G)
- drawable: 程序图标(ico.png)
- layout: 布局文件夹
- values: 程序用到的string、颜色(string.xml)
- classes.dex: 编译的java二进制码 Android平台上的可执行文件
- ActivityLifeCycle.apk: Android安装包(APK 包)
- resources.ap_: 资源信息文件
2.1.2 Android中JAVA包功能描述
- android.app: 提供高层程序模型、提供基本的运行环境
- android.content: 对设备上的数据进行访问和发布的类
- android.database: 通过内容提供者浏览和操作数据库
- android.graphics: 底层的图形库
- android.location: 定位和相关服务的类
- android.media: 管理多种音频、视频的媒体接口
- android.net: 提供帮助网络访问的类
- android.os: 提供了系统服务、消息传输、IPC 机制
- android.opengl: 提供OpenGL 的工具
- android.provider: 提供类访问Android内容提供者
- android.telephony: 提供与拨打电话相关的API交互
- android.view: 提供基础的用户界面接口框架
- android.util: 涉及工具性的方法,例如时间日期的操作
- android.webkit: 默认浏览器操作接口
- android.widget: 包含各种UI元素在应用程序的屏幕中使用
2.1.3 Android程序核心组件
- View: 界面视图、组织UI控件
- Intent: 意图,支持组件间通信
- Activity: 处理界面与UI互动
- Content Provider: 存储共享数据
- IntentReceiver: 接收信息及事件处理
- Service: 后台服务(如硬件与驱动的服务)
- Notification: 消息与通知
2.2 了解Activity
2.2.1 Activity的概念
- 活动是最基本的Android应用程序组件
- 一个活动通常就是一个单独的屏幕,它将会显示由视图控件组成的用户接口,并对事件做出响应以启动其他组件。
- 当一个新的屏幕打开后,前一个屏幕将会暂停,并保存在历史堆栈中。用户可以返回到历史堆栈中的前一个屏幕。当屏幕不再使用时,还可以从历史堆栈中删除。Android将会保留从主屏幕到每一个应用的运行屏幕。
- 所有应用的Activity都继承于android.app.Activity 类
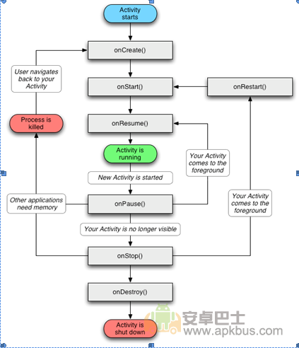
2.2.2 Activity的生命周期
- void onCreate(Bundle savedInstanceState)
- void onStart()
- void onRestart()
- void onResume()
- void onPause()
- void onStop()
- void onDestroy()

Activity有三个状态:
- 当它在屏幕前台时(位于当前任务堆栈的顶部),它是激活或运行状态。它就是响应用户操作的Activity。
- 当它失去焦点但仍然对用户可见时(如右图),它处于暂停状态。即在它之上有另外一个Activity。这个Activity也许是透明的,或者没有完全覆盖全屏,所以被暂停的Activity仍对用户可见。暂停的Activity仍然是存活状态(它保留着所有的状态和成员信息并保持和窗口管理器的连接),但系统处于极低内存时仍然可以杀死这个Activity。
- 完全被另一个Activity覆盖时则处于停止状态。它仍然保留所有的状态和成员信息。然而对用户是不可见的,所以它的窗口将被隐藏,如果其它地方需要内存,则系统经常会杀死这个Activity。 当Activity从一种状态转变到另一种状态时,会调用以下保护方法来通知这种变化:
这七个方法定义了Activity的完整生命周期。实现这些方法可以帮助我们监视其中的三个嵌套生命周期循环:
- Activity的完整生命周期自第一次调用onCreate()开始,直至调用onDestroy()为止。Activity在onCreate()中设置所有“全局”状态以完成初始化,而在onDestroy()中释放所有系统资源。例如,如果Activity有一个线程在后台运行从网络上下载数据,它会在onCreate()创建线程,而在 onDestroy()销毁线程。
- Activity的可视生命周期自onStart()调用开始直到相应的onStop()调用结束。在此期间,用户可以在屏幕上看到Activity,尽管它也许并不是位于前台或者也不与用户进行交互。在这两个方法之间,我们可以保留用来向用户显示这个Activity所需的资源。例如,当用户不再看见我们显示的内容时,我们可以在onStart()中注册一个BroadcastReceiver来监控会影响UI的变化,而在onStop()中来注消。onStart() 和 onStop() 方法可以随着应用程序是否为用户可见而被多次调用。
- Activity的前台生命周期自onResume()调用起,至相应的onPause()调用为止。在此期间,Activity位于前台最上面并与用户进行交互。Activity会经常在暂停和恢复之间进行状态转换——例如当设备转入休眠状态或者有新的Activity启动时,将调用onPause() 方法。当Activity获得结果或者接收到新的Intent时会调用onResume() 方法。关于前台生命周期循环的例子请见PPT下方备注栏。
(活动通俗来说就活动的可操纵的窗口)
2.3 了解Intent
2.3.1 什么是意图:
- Android基本的设计理念是鼓励减少组件间的耦合
- Intent提供通用的消息系统,它允许在组件与组件间传递Intent来执行动作和产生事件。
- 使用Intent可以激活Android应用的三个核心组件:活动、服务和广播接收器。
- Intent可以划分成显式意图和隐式意图。
- 显式意图:调用Intent.setComponent()或Intent.setClass()方法指定了组件名或类对象的Intent为显式意图,显式意图明确指定了Intent应该传递给哪个组件。
- 隐式意图:没有调用Intent.setComponent()或Intent.setClass()方法指定组件名或类对象的Intent为隐式意图。 Android会根据intent-filter中设置的动作(action)、类别(category)、数据(URI和数据类型)找到最合适的组件来处理这个意图。Intent Filter(过滤器)其实就是用来匹配隐式Intent的。想要接收使用startActivity()方法传递的隐式意图的活动必须在它们的意图过滤器中包含"android.intent.category.DEFAULT"
(简单举个例子,我意图打劫,所以意图就是那么一回事)

2.4 Bundle类的作用
Bundle类用作携带数据,它类似于Map,用于存放key-value名值对形式的值。相对于Map,它提供了各种常用类型的putXxx()/getXxx()方法,如:putString()/getString()和putInt()/getInt(),putXxx()用于往Bundle对象放入数据,getXxx()方法用于从Bundle对象里获取数据。Bundle的内部实际上是使用了HashMap
public final class Bundle implements Parcelable, Cloneable {
......
Map<String, Object> mMap;
public Bundle() {
mMap = new HashMap<String, Object>();
......
}
public void putString(String key, String value) {
mMap.put(key, value);
}
public String getString(String key) {
Object o = mMap.get(key);
return (String) o;
........//类型转换失败后会返回null,这里省略了类型转换失败后的处理代码
}
}
在调用Bundle对象的getXxx()方法时,方法内部会从该变量中获取数据,然后对数据进行类型转换,转换成什么类型由方法的Xxx决定,getXxx()方法会把转换后的值返回。
2.5 回顾helloandroid 看看安卓程序是怎么运作的
为什么到了这里我们才讲android应用是怎么运作的呢?到了这里我们已经初步了解activity,和intent,和Bundle了! 首先我们知道java是从Main进入程序的,那么android是怎样进入程序的呢?细心的朋友或许已经知道了, AndroidManifest.xml,就是我们程序的入口了.在2.1节里面,有这样的一幅图

包名是我们创建目录的包名,包名下面是版本号,<application>标签里注册了图标,标题名,还有activity,@是标准格式,在R里边会有唯一的一个ID,比如XML是用来布局的,那么在R里则会生成一个对应的ID,<intent-filter>标签监听器,监听activity第一个打开

那么我们就可以去看看MainActivity了

首先我们看看是不是有activity的onCreate啊!上面说,不论如何都要先执行它,然后传进来一个Bundle类型的值,然后又调用自身这个类!底层代码已经帮我们实现好了,我们只需要用就行了.然后setContentView是得到内容视图,得到那个视图呢?刚刚我们不是说了吗,注册一个XML就会有一个R值.获取到activity_main这个视图 那么我们来看看布局文件xml里是什么,

里面就一个文本框,字符串是找strings里边的一个字符串

所以我们创建helloandroid的时候,看到的就是hello world了! 在此我们了解完了android的运作过程,那么我们来写第二个程序吧!
2.6 写第二个程序ActivityLifeCycle
按照创建helloandroid程序的方法创建一个activityLifeCycle的项目 然后点击包右键新建一个类
为应用添加新的Activity
第一步:新建一个继承Activity的类,如:NewActivity
public class NewActivity extends Activity {
@Override protected void onCreate(Bundle savedInstanceState) {
super.onCreate(savedInstanceState);
//这里可以使用setContentView(R.layout.xxx)显示某个视图....
}
}
第二步:需要在功能清单AndroidManifest.xml文件中添加进上面Activity配置代码(红色部分):
<manifest xmlns:android="http://schemas.android.com/apk/res/android"
package=“com.lxt008"
android:versionCode="1"
android:versionName="1.0">
<application android:icon="@drawable/icon" android:label="@string/app_name">
.....
<activity android:name=".NewActivity" android:label="新activity的页面标题"/>
</application>
...
</manifest>
android:name属性值的前面加了一个点表示NewActivity是当前包com.lxt008下的类,如果类在应用的当前包下,可以省略点符号,如果类在应用的子包下必须加点,如:NewActivity类在com.lxt008.user包下可以这样写:<activity android:name=“.user.NewActivity“ />
这里说明一下onCreate是怎么弄出来的!


在前面打勾按下OK
打开新的Activity,不传递参数
在一个Activity中可以使用系统提供的startActivity(Intent intent)方法打开新的Activity,在打开新的Activity前,你可以决定是否为新的Activity传递参数:
第一种:打开新的Activity,不传递参数
public class MainActivity extends Activity {
@Override protected void onCreate(Bundle savedInstanceState) {
.......
Button button =(Button) this.findViewById(R.id.button);
button.setOnClickListener(new View.OnClickListener(){
//点击该按钮会打开一个新的Activity
public void onClick(View v) {
//新建一个显式意图,第一个参数为当前Activity类对象
//第二个参数为你要打开的Activity类
startActivity(new Intent(MainActivity.this, NewActivity.class));
}});
}
}
上面定义了一个按钮,findViewById是根据ID找到视图,R.id.button那么你的XML是不是要添加一个按钮啊?在最新版的ADT21中,我们可以轻松的布局了,在ADT8中拖动控件还是很麻烦的 学过java的都会问,为什么不直接NEW一个按钮啊,那么麻烦,android这样是为了降低耦合度,高内聚,低耦合.

当让你也可以再xml里自己写控件
我们再回过头来看button. setOnClickListener(new OnClickListener(){ })
这里的setOnClickListener是放置一个点击监听器里边有new了一个内部类 为什么要这样写?当让你也可以不这样写,这样写是为了方便,学过java的应该都知道吧!你另外写一个类,然后再调用它也可以.
实现OnClickListener接口自动实现onClick方法

这句可以分开来写
Intent intent=new Intent();
intent.setClass(MainActivity.this, NewActivity.class);
startActivity(intent);
刚刚我们学了意图,意图是活动之间传递信息的信使,第一个参数是自身的一个活动,第二个是要转过去的活动.
使用过滤器: 如何弄出LoCat

快捷栏里没有的话到Other里边找

相信学过java的对输出语句并不陌生,点击上面绿色的那个加号就是添加过滤器的,by log level 是日志类型,如上图右边的箭头,从上到下有所有日志,捉虫日志,信息日志,警告日志,错误日志…
设置syso过滤器
Syso的记录日志我觉得没那么乱,容易看出来,单独显示出来的,all 是所有信息


(详情请参考demo, ActivityLifeCycle)
打开新的Activity,传递参数给它
第二种:打开新的Activity,并传递若干个参数给它:
public class MainActivity extends Activity {
@Override protected void onCreate(Bundle savedInstanceState) {
.......
button.setOnClickListener(new View.OnClickListener(){
public void onClick(View v) {
Intent intent = new Intent(MainActivity.this, NewActivity.class)
Bundle bundle = new Bundle();//该类用作携带数据
bundle.putString("name", "lxt008");
bundle.putInt("age", 80);
intent.putExtras(bundle);//附带上额外的数据
startActivity(intent);
}}); }
}
在新的Activity中接收前面Activity传递过来的参数:
public class NewActivity extends Activity {
@Override protected void onCreate(Bundle savedInstanceState) {
........
Bundle bundle = this.getIntent().getExtras();
String name = bundle.getString("name");
int age = bundle.getInt("age");
}}
`
得到新Activity关闭后返回的数据
如果你想在Activity中得到新打开Activity 关闭后返回的数据,你需要使用系统提供的startActivityForResult(Intent intent, int requestCode)方法打开新的Activity,新的Activity 关闭后会向前面的Activity 传回数据,为了得到传回的数据,你必须在前面的Activity中重写onActivityResult(int requestCode, int resultCode, Intent data)方法:
public class MainActivity extends Activity {
@Override protected void onCreate(Bundle savedInstanceState) {
.......
Button button =(Button) this.findViewById(R.id.button);
button.setOnClickListener(new View.OnClickListener(){//点击该按钮会打开一个新的Activity
public void onClick(View v) {
//第二个参数为请求码,可以根据业务需求自己编号
startActivityForResult (new Intent(MainActivity.this, NewActivity.class), 1);
}});
}
//第一个参数为请求码,即调用startActivityForResult()传递过去的值
//第二个参数为结果码,结果码用于标识返回数据来自哪个新Activity
@Override protected void onActivityResult(int requestCode, int resultCode, Intent data) {
String result = data.getExtras().getString(“result”));//得到新Activity 关闭后返回的数据
}
}
当新Activity关闭后,新Activity返回的数据通过Intent进行传递,android平台会调用前面Activity 的onActivityResult()方法,把存放了返回数据的Intent作为第三个输入参数传入,在onActivityResult()方法中使用第三个输入参数可以取出新Activity返回的数据。
使用startActivityForResult(Intent intent, int requestCode)方法打开新的Activity,新Activity关闭前需要向前面的Activity返回数据需要使用系统提供的setResult(int resultCode, Intent data)方法实现:
public class NewActivity extends Activity {
@Override protected void onCreate(Bundle savedInstanceState) {
......
button.setOnClickListener(new View.OnClickListener(){
public void onClick(View v) {
Intent intent = new Intent();//数据是使用Intent返回
intent.putExtra(“result”, “success”);//把返回数据存入Intent
NewActivity.this.setResult(RESULT_OK, intent);//设置返回数据
NewActivity.this.finish();//关闭Activity
}});
}
}
setResult()方法的第一个参数值可以根据业务需要自己定义,上面代码中使用到的RESULT_OK是系统Activity类定义的一个常量,值为-1,代码片断如下:
public class android.app.Activity extends ......{
public static final int RESULT_CANCELED = 0;
public static final int RESULT_OK = -1;
public static final int RESULT_FIRST_USER = 1;
}
请求码的作用
使用startActivityForResult(Intent intent, int requestCode)方法打开新的Activity,我们需要为startActivityForResult()方法传入一个请求码(第二个参数)。请求码的值是根据业务需要由自已设定,用于标识请求来源。例如:一个Activity有两个按钮,点击这两个按钮都会打开同一个Activity,不管是那个按钮打开新Activity,当这个新Activity关闭后,系统都会调用前面Activity的onActivityResult(int requestCode, int resultCode, Intent data)方法。在onActivityResult()方法如果需要知道新Activity是由那个按钮打开的,并且要做出相应的业务处理,这时可以这样做:
@Override
public void onCreate(Bundle savedInstanceState) {
....
button1.setOnClickListener(new View.OnClickListener(){
public void onClick(View v) {
startActivityForResult (new Intent(MainActivity.this, NewActivity.class), 1);
}});
button2.setOnClickListener(new View.OnClickListener(){
public void onClick(View v) {
startActivityForResult (new Intent(MainActivity.this, NewActivity.class), 2);
}});
@Override protected void onActivityResult(int requestCode, int resultCode, Intent data) {
switch(requestCode){
case 1:
//来自按钮1的请求,作相应业务处理
case 2:
//来自按钮2的请求,作相应业务处理
}
}
}
结果码的作用
在一个Activity中,可能会使用startActivityForResult()方法打开多个不同的Activity处理不同的业务,当这些新Activity关闭后,系统都会调用前面Activity的onActivityResult(int requestCode, int resultCode, Intent data)方法。为了知道返回的数据来自于哪个新Activity,在onActivityResult()方法中可以这样做(ResultActivity和NewActivity为要打开的新Activity):
public class ResultActivity extends Activity {
.....
ResultActivity.this.setResult(1, intent);
ResultActivity.this.finish();
}
public class NewActivity extends Activity {
......
NewActivity.this.setResult(2, intent);
NewActivity.this.finish();
}
public class MainActivity extends Activity { // 在该Activity会打开ResultActivity和NewActivity
@Override protected void onActivityResult(int requestCode, int resultCode, Intent data) {
switch(resultCode){
case 1:
// ResultActivity的返回数据
case 2:
// NewActivity的返回数据
}
}
}
源代码下载