第11章 用Matplotlib、Pandas、Seaborn进行可视化
一章内容介绍三块内容,感觉哪个都没说清。
In[1]: import pandas as pd
import numpy as np
import matplotlib.pyplot as plt
%matplotlib inline
1. matplotlib入门
Matplotlib提供了两种方法来作图:状态接口和面向对象。
# 状态接口是通过pyplot模块来实现的,matplotlib会追踪绘图环境的当前状态
# 这种方法适合快速画一些简单的图,但是对于多图和多轴会不方便
In[2]: x = [-3, 5, 7]
y = [10, 2, 5]
plt.figure(figsize=(15,3))
plt.plot(x, y)
plt.xlim(0, 10)
plt.ylim(-3, 8)
plt.xlabel('X Axis')
plt.ylabel('Y axis')
plt.title('Line Plot')
plt.suptitle('Figure Title', size=20, y=1.03)
Out[2]: Text(0.5,1.03,'Figure Title')

# 面向对象的方法更易懂,修改的是哪个对象非常清晰
# 而且代码更加pythonic,与pandas的交互方式更相似
In[3]: fig, ax = plt.subplots(figsize=(15,3))
ax.plot(x, y)
ax.set_xlim(0, 10)
ax.set_ylim(-3, 8)
ax.set_xlabel('X axis')
ax.set_ylabel('Y axis')
ax.set_title('Line Plot')
fig.suptitle('Figure Title', size=20, y=1.03)
Out[3]: Text(0.5,1.03,'Figure Title')

# 用subplots函数创建一个带有一个Axes的Figure
In[4]: fig, ax = plt.subplots(nrows=1, ncols=1)

# 查看fig和ax的数据类型
In[5]: type(fig)
Out[5]: matplotlib.figure.Figure
In[6]: type(ax)
Out[6]: matplotlib.axes._subplots.AxesSubplot
# 查询Figure的大小,并放大
In[7]: fig.get_size_inches()
Out[7]: array([ 6., 4.])
In[8]: fig.set_size_inches(14, 4)
fig
Out[8]:

# axes属性可以获取Figure的所有Axes
In[9]: fig.axes
Out[9]: [<matplotlib.axes._subplots.AxesSubplot at 0x1134202b0>]
# 判断Axes列表中的第一个元素和之前定义的ax是否相同
In[10]: fig.axes[0] is ax
Out[10]: True
# 用浮点数显示不同的灰度
In[11]: fig.set_facecolor('.9')
ax.set_facecolor('.7')
fig
Out[11]:

# 检查Axes的子元素,每个基本的图都有四个spine和两个axis
# spine是数据边界,即四条边
# x和y轴对象包含了更多的绘图对象,比如刻度、标签
In[12]: ax_children = ax.get_children()
ax_children
Out[12]: [<matplotlib.spines.Spine at 0x11145b358>,
<matplotlib.spines.Spine at 0x11145b0f0>,
<matplotlib.spines.Spine at 0x11145ae80>,
<matplotlib.spines.Spine at 0x11145ac50>,
<matplotlib.axis.XAxis at 0x11145aa90>,
<matplotlib.axis.YAxis at 0x110fa8d30>,
...]
# 通过spines属性直接访问spines
>>> spines = ax.spines
>>> spines
OrderedDict([('left', <matplotlib.spines.Spine at 0x11279e320>),
('right', <matplotlib.spines.Spine at 0x11279e0b8>),
('bottom', <matplotlib.spines.Spine at 0x11279e048>),
('top', <matplotlib.spines.Spine at 0x1127eb5c0>)])
# 选中左边,改变它的位置和宽度,使底边不可见
In[13]: spine_left = spines['left']
spine_left.set_position(('outward', -100))
spine_left.set_linewidth(5)
spine_bottom = spines['bottom']
spine_bottom.set_visible(False)
fig
Out[13]:

# 通过属性xaxis和yaxis可以修改属性,有些属性也可以通过Axes对象直接修改
In[14]: ax.xaxis.grid(True, which='major', linewidth=2, color='black', linestyle='--')
ax.xaxis.set_ticks([.2, .4, .55, .93])
ax.xaxis.set_label_text('X Axis', family='Verdana', fontsize=15)
ax.set_ylabel('Y Axis', family='Calibri', fontsize=20)
ax.set_yticks([.1, .9])
ax.set_yticklabels(['point 1', 'point 9'], rotation=45)
fig
Out[14]:

原理
# plt.subplots函数返回的是一个元组
In[22]: plot_objects = plt.subplots()
In[23]: type(plot_objects)
Out[23]: tuple
In[24]: fig = plot_objects[0]
ax = plot_objects[1]
# 如果创建了多个轴,则元组的第二个元素是一个包含所有轴的NumPy数组
In[25]: plot_objects = plt.subplots(2, 4, figsize=(14, 4))

In[26]: plot_objects[1]
Out[26]: array([[<matplotlib.axes._subplots.AxesSubplot object at 0x113eefa20>,
<matplotlib.axes._subplots.AxesSubplot object at 0x113f7ccc0>,
<matplotlib.axes._subplots.AxesSubplot object at 0x11413ed68>,
<matplotlib.axes._subplots.AxesSubplot object at 0x114213e48>],
[<matplotlib.axes._subplots.AxesSubplot object at 0x11424ce80>,
<matplotlib.axes._subplots.AxesSubplot object at 0x1142807b8>,
<matplotlib.axes._subplots.AxesSubplot object at 0x1142b8898>,
<matplotlib.axes._subplots.AxesSubplot object at 0x1142f2898>]], dtype=object)
# 一些属性和与其等价的get方法
In[27]: fig.get_axes() == fig.axes
Out[27]: True
In[29]: fig.axes == fig.get_axes()
Out[29]: True
In[30]: ax.xaxis == ax.get_xaxis()
Out[30]: True
In[31]: ax.yaxis == ax.get_yaxis()
Out[31]: True
更多
# 查询xaxis的所有属性
In[15]: ax.xaxis.properties()
Out[15]:
{'agg_filter': None,
'alpha': None,
'animated': False,
'children': [Text(0.5,22.2,'X Axis'),
Text(1,23.2,''),
<matplotlib.axis.XTick at 0x113371fd0>,
<matplotlib.axis.XTick at 0x113514240>,
<matplotlib.axis.XTick at 0x1136387b8>,
<matplotlib.axis.XTick at 0x113638f60>],
'clip_box': TransformedBbox(Bbox([[0.0, 0.0], [1.0, 1.0]]), CompositeGenericTransform(CompositeGenericTransform(BboxTransformTo(Bbox([[0.0, 0.0], [1.0, 1.0]])), Affine2D(array([[ 1., 0., 0.],
[ 0., 1., 0.],
[ 0., 0., 1.]]))), BboxTransformTo(TransformedBbox(Bbox([[0.125, 0.125], [0.9, 0.88]]), BboxTransformTo(TransformedBbox(Bbox([[0.0, 0.0], [14.0, 4.0]]), Affine2D(array([[ 72., 0., 0.],
[ 0., 72., 0.],
[ 0., 0., 1.]])))))))),
'clip_on': True,
'clip_path': None,
'contains': None,
'data_interval': array([ inf, -inf]),
'figure': <matplotlib.figure.Figure at 0x11332abe0>,
'gid': None,
'gridlines': <a list of 4 Line2D gridline objects>,
'label': Text(0.5,22.2,'X Axis'),
'label_position': 'bottom',
'label_text': 'X Axis',
'major_formatter': <matplotlib.ticker.ScalarFormatter at 0x113543780>,
'major_locator': <matplotlib.ticker.FixedLocator at 0x113648ba8>,
'major_ticks': [<matplotlib.axis.XTick at 0x113371fd0>,
<matplotlib.axis.XTick at 0x113514240>,
<matplotlib.axis.XTick at 0x1136387b8>,
<matplotlib.axis.XTick at 0x113638f60>],
'majorticklabels': <a list of 4 Text major ticklabel objects>,
'majorticklines': <a list of 8 Line2D ticklines objects>,
'majorticklocs': array([ 0.2 , 0.4 , 0.55, 0.93]),
'minor_formatter': <matplotlib.ticker.NullFormatter at 0x11341a518>,
'minor_locator': <matplotlib.ticker.NullLocator at 0x113624198>,
'minor_ticks': [],
'minorticklabels': <a list of 0 Text minor ticklabel objects>,
'minorticklines': <a list of 0 Line2D ticklines objects>,
'minorticklocs': [],
'minpos': inf,
'offset_text': Text(1,23.2,''),
'path_effects': [],
'picker': None,
'pickradius': 15,
'rasterized': None,
'scale': 'linear',
'sketch_params': None,
'smart_bounds': False,
'snap': None,
'tick_padding': 3.5,
'tick_space': 26,
'ticklabels': <a list of 4 Text major ticklabel objects>,
'ticklines': <a list of 8 Line2D ticklines objects>,
'ticklocs': array([ 0.2 , 0.4 , 0.55, 0.93]),
'ticks_direction': array(['out', 'out', 'out', 'out'],
dtype='<U3'),
'ticks_position': 'bottom',
'transform': IdentityTransform(),
'transformed_clip_path_and_affine': (None, None),
'units': None,
'url': None,
'view_interval': array([ 0., 1.]),
'visible': True,
'zorder': 1.5}
2. 用matplotlib做数据可视化
# 读取movie数据集,计算每年的预算中位数,再计算五年滚动均值以平滑数据
In[32]: movie = pd.read_csv('data/movie.csv')
med_budget = movie.groupby('title_year')['budget'].median() / 1e6
med_budget_roll = med_budget.rolling(5, min_periods=1).mean()
med_budget_roll.tail()
Out[32]: title_year
2012.0 20.893
2013.0 19.893
2014.0 19.100
2015.0 17.980
2016.0 17.780
Name: budget, dtype: float64
# 将数据变为NumPy数组
In[33]: years = med_budget_roll.index.values
years[-5:]
Out[33]: array([ 2012., 2013., 2014., 2015., 2016.])
In[34]: budget = med_budget_roll.values
budget[-5:]
Out[34]: array([ 20.893, 19.893, 19.1 , 17.98 , 17.78 ])
# plot方法可以用来画线图
In[35]: fig, ax = plt.subplots(figsize=(14,4), linewidth=5, edgecolor='.5')
ax.plot(years, budget, linestyle='--', linewidth=3, color='.2', label='All Movies')
text_kwargs=dict(fontsize=20, family='cursive')
ax.set_title('Median Movie Budget', **text_kwargs)
ax.set_ylabel('Millions of Dollars', **text_kwargs)
Out[35]: Text(0,0.5,'Millions of Dollars')

# 每年的电影产量
In[36]: movie_count = movie.groupby('title_year')['budget'].count()
movie_count.tail()
Out[36]: title_year
2012.0 191
2013.0 208
2014.0 221
2015.0 192
2016.0 86
Name: budget, dtype: int64
# 在前图的基础上,将每年的电影产量画成一个柱状图,因为大部分电影都近年的,所以将起始的年设为1970
In[37]: ct = movie_count.values
ct_norm = ct / ct.max() * budget.max()
fifth_year = (years % 5 == 0) & (years >= 1970)
years_5 = years[fifth_year]
ct_5 = ct[fifth_year]
ct_norm_5 = ct_norm[fifth_year]
ax.bar(years_5, ct_norm_5, 3, facecolor='.5', alpha=.3, label='Movies per Year')
ax.set_xlim(1968, 2017)
for x, y, v in zip(years_5, ct_norm_5, ct_5):
ax.text(x, y + .5, str(v), ha='center')
ax.legend()
fig
Out[37]:

# 找到每年的前10部电影的五年滚动中位数
In[38]: top10 = movie.sort_values('budget', ascending=False) \
.groupby('title_year')['budget'] \
.apply(lambda x: x.iloc[:10].median() / 1e6)
top10_roll = top10.rolling(5, min_periods=1).mean()
top10_roll.tail()
Out[38]: title_year
2012.0 192.9
2013.0 195.9
2014.0 191.7
2015.0 186.8
2016.0 189.1
Name: budget, dtype: float64
# 将上面的数据画到另一张子图中
In[39]: fig2, ax_array = plt.subplots(2, 1, figsize=(14,6), sharex=True)
ax1 = ax_array[0]
ax2 = ax_array[1]
ax1.plot(years, budget, linestyle='--', linewidth=3, color='.2', label='All Movies')
ax1.bar(years_5, ct_norm_5, 3, facecolor='.5', alpha=.3, label='Movies per Year')
ax1.legend(loc='upper left')
ax1.set_xlim(1968, 2017)
plt.setp(ax1.get_xticklines(), visible=False)
for x, y, v in zip(years_5, ct_norm_5, ct_5):
ax1.text(x, y + .5, str(v), ha='center')
ax2.plot(years, top10_roll.values, color='.2', label='Top 10 Movies')
ax2.legend(loc='upper left')
fig2.tight_layout()
fig2.suptitle('Median Movie Budget', y=1.02, **text_kwargs)
fig2.text(0, .6, 'Millions of Dollars', rotation='vertical', ha='center', **text_kwargs)
import os
path = os.path.expanduser('~/Desktop/movie_budget.png')
fig2.savefig(path, bbox_inches='tight')
Out[39]:

原理
In[40]: med_budget_roll.tail()
Out[40]: title_year
2012.0 20.893
2013.0 19.893
2014.0 19.100
2015.0 17.980
2016.0 17.780
Name: budget, dtype: float64
# 手动确认一下rolling方法
In[41]: med_budget.loc[2012:2016].mean()
Out[41]: 17.78
In[42]: med_budget.loc[2011:2015].mean()
Out[42]: 17.98
In[43]: med_budget.loc[2010:2014].mean()
Out[43]: 19.1
# 必须使用expanduser创建完整路径
In[44]: os.path.expanduser('~/Desktop/movie_budget.png')
Out[44]: '/Users/Ted/Desktop/movie_budget.png'
更多
In[45]: cols = ['budget', 'title_year', 'imdb_score', 'movie_title']
m = movie[cols].dropna()
# m = movie[['budget', 'title_year', 'imdb_score', 'movie_title']].dropna()
m['budget2'] = m['budget'] / 1e6
np.random.seed(0)
movie_samp = m.query('title_year >= 2000').sample(100)
fig, ax = plt.subplots(figsize=(14,6))
ax.scatter(x='title_year', y='imdb_score', s='budget2', data=movie_samp)
idx_min = movie_samp['imdb_score'].idxmin()
idx_max = movie_samp['imdb_score'].idxmax()
for idx, offset in zip([idx_min, idx_max], [.5, -.5]):
year = movie_samp.loc[idx, 'title_year']
score = movie_samp.loc[idx, 'imdb_score']
title = movie_samp.loc[idx, 'movie_title']
ax.annotate(xy=(year, score),
xytext=(year + 1, score + offset),
s=title + ' ({})'.format(score),
ha='center',
size=16,
arrowprops=dict(arrowstyle="fancy"))
ax.set_title('IMDB Score by Year', size=25)
ax.grid(True)
Out[45]:

3. Pandas绘图基础
# 创建一个小DataFrame
In[46]: df = pd.DataFrame(index=['Atiya', 'Abbas', 'Cornelia', 'Stephanie', 'Monte'],
data={'Apples':[20, 10, 40, 20, 50],
'Oranges':[35, 40, 25, 19, 33]})
df
Out[46]:

# 画柱状图,使用行索引做x轴,列的值做高度,使用plot方法,参数kind设为bar
In[47]: color = ['.2', '.7']
df.plot(kind='bar', color=color, figsize=(16,4))
Out[47]: <matplotlib.axes._subplots.AxesSubplot at 0x1143cae10>

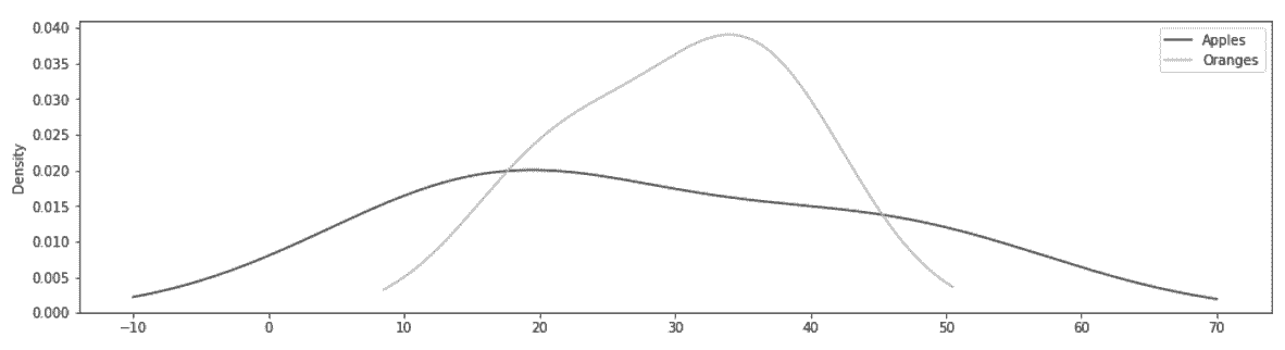
# KDE图忽略行索引,使用每列的值作为x轴,并计算y值得概率密度
In[48]: df.plot(kind='kde', color=color, figsize=(16,4))
Out[48]: <matplotlib.axes._subplots.AxesSubplot at 0x11503ec50>

# 画三张双变量子图。散点图是唯一需要指定x和y轴的列,如果想在散点图中使用行索引,可以使用方法reset_index。
In[49]: fig, (ax1, ax2, ax3) = plt.subplots(1, 3, figsize=(16,4))
fig.suptitle('Two Variable Plots', size=20, y=1.02)
df.plot(kind='line', color=color, ax=ax1, title='Line plot')
df.plot(x='Apples', y='Oranges', kind='scatter', color=color,
ax=ax2, title='Scatterplot')
df.plot(kind='bar', color=color, ax=ax3, title='Bar plot')
Out[49]: <matplotlib.axes._subplots.AxesSubplot at 0x119ccb5f8>

# 将单变量图也画在同一张图中
In[50]: fig, (ax1, ax2, ax3) = plt.subplots(1, 3, figsize=(16,4))
fig.suptitle('One Variable Plots', size=20, y=1.02)
df.plot(kind='kde', color=color, ax=ax1, title='KDE plot')
df.plot(kind='box', ax=ax2, title='Boxplot')
df.plot(kind='hist', color=color, ax=ax3, title='Histogram')
Out[50]: <matplotlib.axes._subplots.AxesSubplot at 0x119f475f8>

更多
# matplotlib允许手动指定x和y的值
In[51]: fig, (ax1, ax2, ax3) = plt.subplots(1, 3, figsize=(16,4))
df.sort_values('Apples').plot(x='Apples', y='Oranges', kind='line', ax=ax1)
df.plot(x='Apples', y='Oranges', kind='bar', ax=ax2)
df.plot(x='Apples', kind='kde', ax=ax3)
Out[51]: <matplotlib.axes._subplots.AxesSubplot at 0x11a1bc438>

4. 可视化flights数据集
# 读取flights数据集
In[52]: flights = pd.read_csv('data/flights.csv')
flights.head()
Out[52]:

# 创建两列,表示延迟和准时
In[53]: flights['DELAYED'] = flights['ARR_DELAY'].ge(15).astype(int)
cols = ['DIVERTED', 'CANCELLED', 'DELAYED']
flights['ON_TIME'] = 1 - flights[cols].any(axis=1)
cols.append('ON_TIME')
status = flights[cols].sum()
status
Out[53]: DIVERTED 137
CANCELLED 881
DELAYED 11685
ON_TIME 45789
dtype: int64
# 对类型值和连续值列作图
In[54]: fig, ax_array = plt.subplots(2, 3, figsize=(18,8))
(ax1, ax2, ax3), (ax4, ax5, ax6) = ax_array
fig.suptitle('2015 US Flights - Univariate Summary', size=20)
ac = flights['AIRLINE'].value_counts()
ac.plot(kind='barh', ax=ax1, title ='Airline')
oc = flights['ORG_AIR'].value_counts()
oc.plot(kind='bar', ax=ax2, rot=0, title='Origin City')
dc = flights['DEST_AIR'].value_counts().head(10)
dc.plot(kind='bar', ax=ax3, rot=0, title='Destination City')
status.plot(kind='bar', ax=ax4, rot=0, log=True, title='Flight Status')
flights['DIST'].plot(kind='kde', ax=ax5, xlim=(0, 3000),
title='Distance KDE')
flights['ARR_DELAY'].plot(kind='hist', ax=ax6,
title='Arrival Delay', range=(0,200))
Out[54]: <matplotlib.axes._subplots.AxesSubplot at 0x11a67e3c8>

# 添加关于年的列,用起飞时间得到小时和分钟
In[55]: hour = flights['SCHED_DEP'] // 100
minute = flights['SCHED_DEP'] % 100
df_date = flights[['MONTH', 'DAY']].assign(YEAR=2015, HOUR=hour, MINUTE=minute)
df_date.head()
Out[55]:

# 用to_datetime函数,将df_date变为Timestamps对象
In[56]: flight_dep = pd.to_datetime(df_date)
flight_dep.head()
Out[56]: 0 2015-01-01 16:25:00
1 2015-01-01 08:23:00
2 2015-01-01 13:05:00
3 2015-01-01 15:55:00
4 2015-01-01 17:20:00
dtype: datetime64[ns]
# 用flight_dep作为新的行索引,并根据它统计每周的航班数
In[57]: flights.index = flight_dep
fc = flights.resample('W').size()
fc.plot(figsize=(12,3), title='Flights per Week', grid=True)
Out[57]: <matplotlib.axes._subplots.AxesSubplot at 0x109d116d8>

# 如果航班数小于1000,则将其当做缺失值。然后用interpolate方法填补缺失值
In[58]: fc_miss = fc.where(fc > 1000)
fc_intp = fc_miss.interpolate(limit_direction='both')
ax = fc_intp.plot(color='black', figsize=(16,4))
fc_intp[fc < 500].plot(linewidth=10, grid=True,
color='.8', ax=ax)
ax.annotate(xy=(.8, .55), xytext=(.8, .77),
xycoords='axes fraction', s='missing data',
ha='center', size=20, arrowprops=dict())
ax.set_title('Flights per Week (Interpolated Missing Data)')
Out[58]: Text(0.5,1,'Flights per Week (Interpolated Missing Data)')

# 找到10个有最长平均入境航班航程、最少100航次的机场
In[59]: flights.groupby('DEST_AIR')['DIST'] \
.agg(['mean', 'count']) \
.query('count > 100') \
.sort_values('mean') \
.tail(10) \
.plot(kind='bar', y='mean', legend=False,
rot=0, figsize=(14,4),
title='Average Distance per Destination')
Out[59]: <matplotlib.axes._subplots.AxesSubplot at 0x11a480dd8>

# 画出航班时间和航程的散点图
In[60]: fs = flights.reset_index(drop=True)[['DIST', 'AIR_TIME']].query('DIST <= 2000').dropna()
fs.plot(x='DIST', y='AIR_TIME', kind='scatter', s=1, figsize=(16,4))
Out[60]: <matplotlib.axes._subplots.AxesSubplot at 0x11a49b860>

# 用cut函数,将航班距离分成八组
In[61]: fs['DIST_GROUP'] = pd.cut(fs['DIST'], bins=range(0, 2001, 250))
fs['DIST_GROUP'].value_counts().sort_index()
Out[61]: (0, 250] 6529
(250, 500] 12631
(500, 750] 11506
(750, 1000] 8832
(1000, 1250] 5071
(1250, 1500] 3198
(1500, 1750] 3885
(1750, 2000] 1815
Name: DIST_GROUP, dtype: int64
# 计算每组的标准差
In[62]: normalize = lambda x: (x - x.mean()) / x.std()
fs['TIME_SCORE'] = fs.groupby('DIST_GROUP')['AIR_TIME'] \
.transform(normalize)
fs.head()
Out[62]:

# 用boxplot方法画出异常值
In[63]: ax = fs.boxplot(by='DIST_GROUP', column='TIME_SCORE', figsize=(16,4))
ax.set_title('Z-Scores for Distance Groups')
ax.figure.suptitle('')
/Users/Ted/anaconda/lib/python3.6/site-packages/numpy/core/fromnumeric.py:57: FutureWarning: reshape is deprecated and will raise in a subsequent release. Please use .values.reshape(...) instead
return getattr(obj, method)(*args, **kwds)
Out[63]: Text(0.5,0.98,'')

# 检查超出6个标准偏差的点。用一个DataFrame记录异常点。
In[64]: outliers = flights.iloc[fs[fs['TIME_SCORE'] > 6].index]
outliers = outliers[['AIRLINE','ORG_AIR', 'DEST_AIR', 'AIR_TIME',
'DIST', 'ARR_DELAY', 'DIVERTED']]
outliers['PLOT_NUM'] = range(1, len(outliers) + 1)
outliers
Out[64]:

# 可以这张表的数据确定异常值。pandas提供了将表格附加于图片底部的方法。
In[65]: ax = fs.plot(x='DIST', y='AIR_TIME',
kind='scatter', s=1,
figsize=(16,4), table=outliers)
outliers.plot(x='DIST', y='AIR_TIME',
kind='scatter', s=25, ax=ax, grid=True)
outs = outliers[['AIR_TIME', 'DIST', 'PLOT_NUM']]
for t, d, n in outs.itertuples(index=False):
ax.text(d + 5, t + 5, str(n))
plt.setp(ax.get_xticklabels(), y=.1)
plt.setp(ax.get_xticklines(), visible=False)
ax.set_xlabel('')
ax.set_title('Flight Time vs Distance with Outliers')
Out[65]: Text(0.5,1,'Flight Time vs Distance with Outliers')

5. 堆叠面积图,以发现趋势
# 读取meetup_groups数据集
In[66]: meetup = pd.read_csv('data/meetup_groups.csv',
parse_dates=['join_date'],
index_col='join_date')
meetup.head()
Out[66]:

# 算出每周加入每个组的人
In[67]: group_count = meetup.groupby([pd.Grouper(freq='W'), 'group']).size()
group_count.head()
Out[67]: join_date group
2010-11-07 houstonr 5
2010-11-14 houstonr 11
2010-11-21 houstonr 2
2010-12-05 houstonr 1
2011-01-16 houstonr 2
dtype: int64
# 将数据表unstack
In[68]: gc2 = group_count.unstack('group', fill_value=0)
gc2.tail()
Out[68]:

# 做累积求和
In[69]: group_total = gc2.cumsum()
group_total.tail()
Out[69]:

# 将每行分开,已找到其在总数中的百分比
In[70]: row_total = group_total.sum(axis='columns')
group_cum_pct = group_total.div(row_total, axis='index')
group_cum_pct.tail()
Out[70]:

# 话堆叠面积图
In[71]: ax = group_cum_pct.plot(kind='area', figsize=(18,4),
cmap='Greys', xlim=('2013-6', None),
ylim=(0, 1), legend=False)
ax.figure.suptitle('Houston Meetup Groups', size=25)
ax.set_xlabel('')
ax.yaxis.tick_right()
plot_kwargs = dict(xycoords='axes fraction', size=15)
ax.annotate(xy=(.1, .7), s='R Users', color='w', **plot_kwargs)
ax.annotate(xy=(.25, .16), s='Data Visualization', color='k', **plot_kwargs)
ax.annotate(xy=(.5, .55), s='Energy Data Science', color='k', **plot_kwargs)
ax.annotate(xy=(.83, .07), s='Data Science', color='k', **plot_kwargs)
ax.annotate(xy=(.86, .78), s='Machine Learning', color='w', **plot_kwargs)
Out[71]: Text(0.86,0.78,'Machine Learning')

更多
# 用饼图查看每组随时间的分布情况
In[72]: pie_data = group_cum_pct.asfreq('3MS', method='bfill') \
.tail(6).to_period('M').T
pie_data
Out[72]:

In[73]: from matplotlib.cm import Greys
greys = Greys(np.arange(50,250,40))
ax_array = pie_data.plot(kind='pie', subplots=True,
layout=(2,3), labels=None,
autopct='%1.0f%%', pctdistance=1.22,
colors=greys)
ax1 = ax_array[0, 0]
ax1.figure.legend(ax1.patches, pie_data.index, ncol=3)
for ax in ax_array.flatten():
ax.xaxis.label.set_visible(True)
ax.set_xlabel(ax.get_ylabel())
ax.set_ylabel('')
ax1.figure.subplots_adjust(hspace=.3)
Out[73]:

6. Seaborn和Pandas的不同点
# 读取employee数据集
In[74]: employee = pd.read_csv('data/employee.csv',
parse_dates=['HIRE_DATE', 'JOB_DATE'])
employee.head()
Out[74]:

# 用seaborn画出每个部门的柱状图
In[75]: import seaborn as sns
In[76]: sns.countplot(y='DEPARTMENT', data=employee)
Out[76]: <matplotlib.axes._subplots.AxesSubplot at 0x11e287128>

# 要是用pandas来做,需要先聚合数据
In[77]: employee['DEPARTMENT'].value_counts().plot('barh')
Out[77]: <matplotlib.axes._subplots.AxesSubplot at 0x11e30a240>

# 用seaborn找到每个种族的平均工资
In[78]: ax = sns.barplot(x='RACE', y='BASE_SALARY', data=employee)
ax.figure.set_size_inches(16, 4)
Out[78]:

# 用pandas来做,需要先按照race分组
In[79]: avg_sal = employee.groupby('RACE', sort=False)['BASE_SALARY'].mean()
ax = avg_sal.plot(kind='bar', rot=0, figsize=(16,4), width=.8)
ax.set_xlim(-.5, 5.5)
ax.set_ylabel('Mean Salary')
Out[79]: Text(0,0.5,'Mean Salary')

# seaborn还支持在分组内使用第三个参数
In[80]: ax = sns.barplot(x='RACE', y='BASE_SALARY', hue='GENDER',
data=employee, palette='Greys')
ax.figure.set_size_inches(16,4)
Out[80]:

# pandas则要对race和gender同时分组,并对gender做unstack
In[81]: employee.groupby(['RACE', 'GENDER'], sort=False)['BASE_SALARY'] \
.mean().unstack('GENDER') \
.plot(kind='bar', figsize=(16,4), rot=0,
width=.8, cmap='Greys')
Out[81]: <matplotlib.axes._subplots.AxesSubplot at 0x11ecf45c0>

# 用seaborn话race和gender的盒图
In[82]: ax = sns.boxplot(x='GENDER', y='BASE_SALARY', data=employee, hue='RACE', palette='Greys')
ax.figure.set_size_inches(14,4)
Out[82]:

# pandas则要为gender创建两个独立的Axes,然后根据race画盒图
In[83]: fig, ax_array = plt.subplots(1, 2, figsize=(14,4), sharey=True)
for g, ax in zip(['Female', 'Male'], ax_array):
employee.query('GENDER== @g') \
.boxplot(by='RACE', column='BASE_SALARY', ax=ax, rot=20)
ax.set_title(g + ' Salary')
ax.set_xlabel('')
fig.suptitle('')
/Users/Ted/anaconda/lib/python3.6/site-packages/numpy/core/fromnumeric.py:57: FutureWarning: reshape is deprecated and will raise in a subsequent release. Please use .values.reshape(...) instead
return getattr(obj, method)(*args, **kwds)
Out[83]: Text(0.5,0.98,'')

# pandas也可以列表分离多个变量,但是画的图不优雅
In[84]: ax = employee.boxplot(by=['GENDER', 'RACE'],
column='BASE_SALARY',
figsize=(16,4), rot=15)
ax.figure.suptitle('')
/Users/Ted/anaconda/lib/python3.6/site-packages/numpy/core/fromnumeric.py:57: FutureWarning: reshape is deprecated and will raise in a subsequent release. Please use .values.reshape(...) instead
return getattr(obj, method)(*args, **kwds)
Out[84]: Text(0.5,0.98,'')

7. 使用Seaborn网格做多变量分析
# 读取employee数据集,创建工龄的列
In[85]: employee = pd.read_csv('data/employee.csv',
parse_dates=['HIRE_DATE', 'JOB_DATE'])
days_hired = (pd.to_datetime('12-1-2016') - employee['HIRE_DATE'])
one_year = pd.Timedelta(1, unit='Y')
employee['YEARS_EXPERIENCE'] = days_hired / one_year
employee[['HIRE_DATE', 'YEARS_EXPERIENCE']].head()
Out[85]:

# 画一个基本的带有回归线的散点图
In[86]: import seaborn as sns
In[87]: ax = sns.regplot(x='YEARS_EXPERIENCE', y='BASE_SALARY',
data=employee)
ax.figure.set_size_inches(14,4)
Out[87]:

# 用regplot的上层函数lmplot,画出不同性别的回归线
In[88]: grid = sns.lmplot(x='YEARS_EXPERIENCE', y='BASE_SALARY',
hue='GENDER', palette='Greys',
scatter_kws={'s':10}, data=employee)
grid.fig.set_size_inches(14, 4)
type(grid)
Out[88]: seaborn.axisgrid.FacetGrid

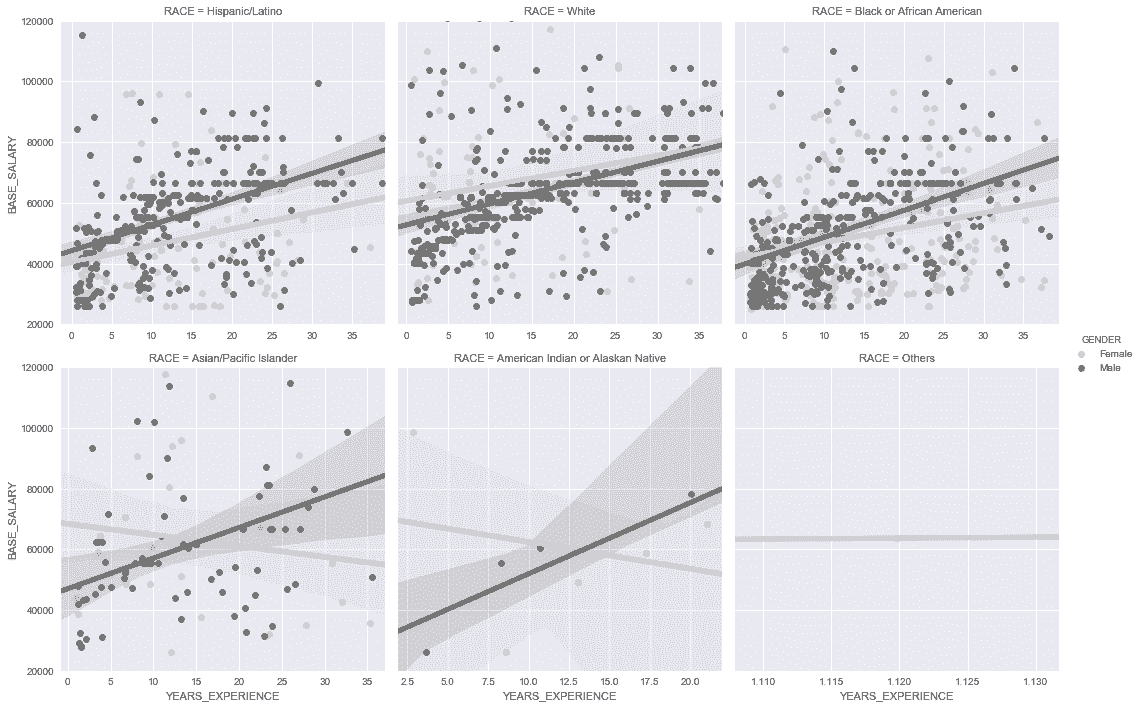
# 为每个种族创建子图,同时保留回归线
In[89]: grid = sns.lmplot(x='YEARS_EXPERIENCE', y='BASE_SALARY',
hue='GENDER', col='RACE', col_wrap=3,
palette='Greys', sharex=False,
line_kws = {'linewidth':5},
data=employee)
grid.set(ylim=(20000, 120000))
Out[89]: <seaborn.axisgrid.FacetGrid at 0x11e7ce470>

# 将类型值的层级减小到二,将部门的层级减小到三
In[90]: deps = employee['DEPARTMENT'].value_counts().index[:2]
races = employee['RACE'].value_counts().index[:3]
is_dep = employee['DEPARTMENT'].isin(deps)
is_race = employee['RACE'].isin(races)
emp2 = employee[is_dep & is_race].copy()
emp2['DEPARTMENT'] = emp2.DEPARTMENT.str.extract('(HPD|HFD)', expand=True)
emp2.shape
Out[90]: (968, 11)
In[91]: emp2['DEPARTMENT'].value_counts()
Out[91]: HPD 591
HFD 377
Name: DEPARTMENT, dtype: int64
In[92]: emp2['RACE'].value_counts()
Out[92]: White 478
Hispanic/Latino 250
Black or African American 240
Name: RACE, dtype: int64
# 用Axe层函数,比如violinplot来画出工龄和性别的分布
In[93]: ax = sns.violinplot(x = 'YEARS_EXPERIENCE', y='GENDER', data=emp2)
ax.figure.set_size_inches(10,4)
Out[93]:

# 用factorplot函数,为每个部门和种族的组合画图
In[94]: sns.factorplot(x ='YEARS_EXPERIENCE', y='GENDER',
col='RACE', row='DEPARTMENT',
size=3, aspect=2,
data=emp2, kind='violin')
Out[94]: <seaborn.axisgrid.FacetGrid at 0x11e40ec50>

8. 用Seaborn破解diamonds数据集的辛普森悖论
In[95]: pd.DataFrame(index=['Student A', 'Student B'],
data={'Raw Score': ['50/100', '80/100'],
'Percent Correct':[50,80]}, columns=['Raw Score', 'Percent Correct'])
Out[95]:

In[96]: pd.DataFrame(index=['Student A', 'Student B'],
data={'Difficult': ['45/95', '2/5'],
'Easy': ['5/5', '78/95'],
'Difficult Percent': [47, 40],
'Easy Percent' : [100, 82],
'Total Percent':[50, 80]},
columns=['Difficult', 'Easy', 'Difficult Percent', 'Easy Percent', 'Total Percent'])
Out[96]:

# 读取diamonds数据集
In[97]: diamonds = pd.read_csv('data/diamonds.csv')
diamonds.head()
Out[97]:

# 将cut、color、clarity列变为有序类型
In[98]: cut_cats = ['Fair', 'Good', 'Very Good', 'Premium', 'Ideal']
color_cats = ['J', 'I', 'H', 'G', 'F', 'E', 'D']
clarity_cats = ['I1', 'SI2', 'SI1', 'VS2', 'VS1', 'VVS2', 'VVS1', 'IF']
diamonds['cut'] = pd.Categorical(diamonds['cut'],
categories=cut_cats,
ordered=True)
diamonds['color'] = pd.Categorical(diamonds['color'],
categories=color_cats,
ordered=True)
diamonds['clarity'] = pd.Categorical(diamonds['clarity'],
categories=clarity_cats,
ordered=True)
In[99]: fig, (ax1, ax2, ax3) = plt.subplots(1, 3, figsize=(14,4))
sns.barplot(x='color', y='price', data=diamonds, ax=ax1)
sns.barplot(x='cut', y='price', data=diamonds, ax=ax2)
sns.barplot(x='clarity', y='price', data=diamonds, ax=ax3)
fig.suptitle('Price Decreasing with Increasing Quality?')
Out[98]: Text(0.5,0.98,'Price Decreasing with Increasing Quality?')

# 画出每种钻石颜色和价格的关系
In[100]: sns.factorplot(x='color', y='price', col='clarity',
col_wrap=4, data=diamonds, kind='bar')
Out[100]: <seaborn.axisgrid.FacetGrid at 0x11b61d5f8>

# 用克拉值取代价格
In[101]: sns.factorplot(x='color', y='carat', col='clarity',
col_wrap=4, data=diamonds, kind='bar')
Out[101]: <seaborn.axisgrid.FacetGrid at 0x11e42eef0>

In[102]: fig, (ax1, ax2, ax3) = plt.subplots(1, 3, figsize=(14,4))
sns.barplot(x='color', y='carat', data=diamonds, ax=ax1)
sns.barplot(x='cut', y='carat', data=diamonds, ax=ax2)
sns.barplot(x='clarity', y='carat', data=diamonds, ax=ax3)
fig.suptitle('Diamond size decreases with quality')
Out[102]: Text(0.5,0.98,'Diamond size decreases with quality')

# 下图显示钻石越大,价格越高
In[103]: diamonds['carat_category'] = pd.qcut(diamonds.carat, 5)
from matplotlib.cm import Greys
greys = Greys(np.arange(50,250,40))
g = sns.factorplot(x='clarity', y='price', data=diamonds,
hue='carat_category', col='color',
col_wrap=4, kind='point') #, palette=greys)
g.fig.suptitle('Diamond price by size, color and clarity',
y=1.02, size=20)
Out[103]: Text(0.5,1.02,'Diamond price by size, color and clarity')

更多
# 用seaborn更高级的PairGrid构造器,对二元变量作图
In[104]: g = sns.PairGrid(diamonds,size=5,
x_vars=["color", "cut", "clarity"],
y_vars=["price"])
g.map(sns.barplot)
g.fig.suptitle('Replication of Step 3 with PairGrid', y=1.02)
Out[104]: Text(0.5,1.02,'Replication of Step 3 with PairGrid')
